爱游网
  • 首页
  • 国内游
  • 国外游
https://pic1.zhimg.com/80/v2-16db6e99749fd0af403be4a428af7767_qhd.jpg

2026年全国14省8月份免票景区汇总,快收藏起来吧

节假日推荐 1年前 114
+-
  1. 首页
  2. 节假日推荐
  3. 正文

2026年全国14省8月份免票景区汇总,快收藏起来吧

大家8月份想去哪里旅游?欢迎评论区讨论哦👇

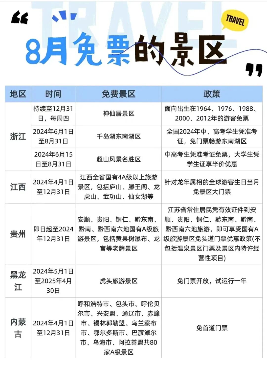
全国14省8月份免票景区汇总,快收藏起来吧

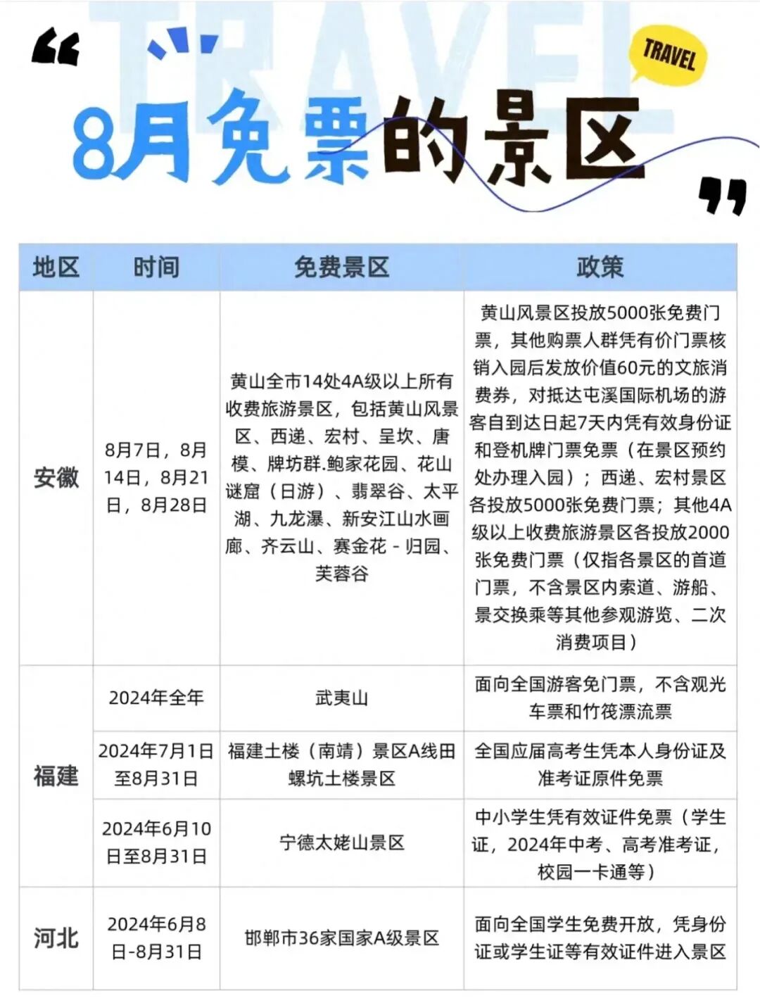
全国14省8月份免票景区汇总,快收藏起来吧

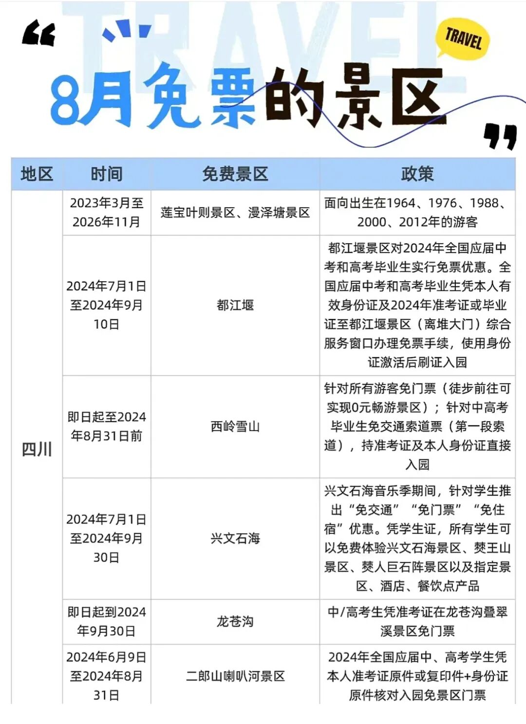
全国14省8月份免票景区汇总,快收藏起来吧

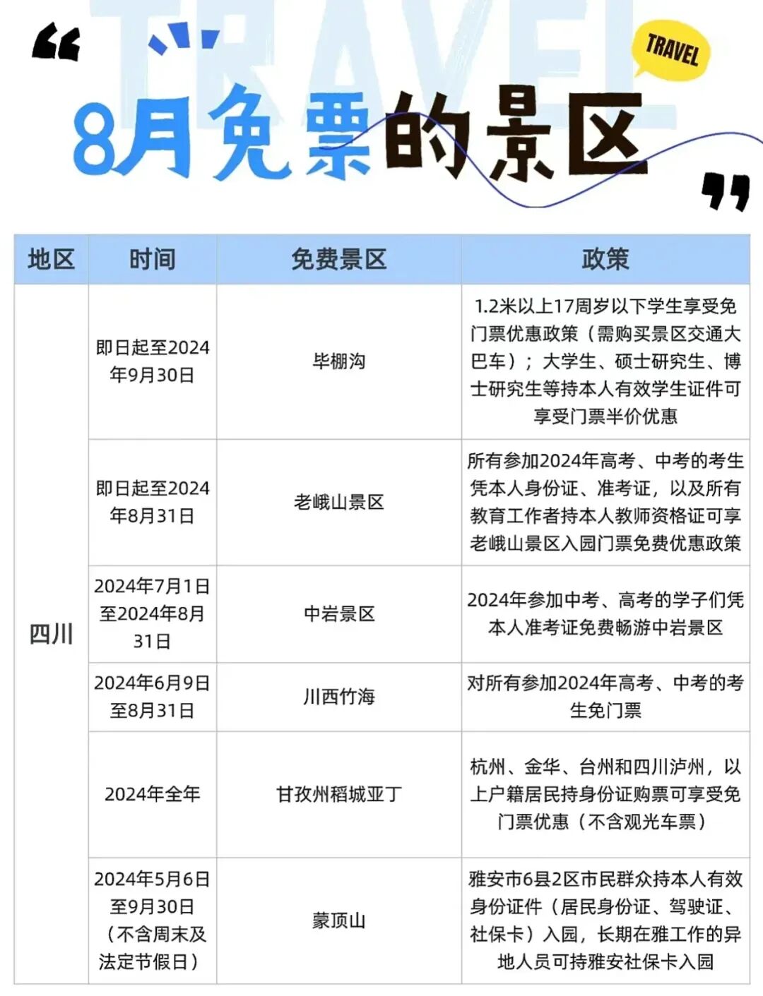
全国14省8月份免票景区汇总,快收藏起来吧

全国14省8月份免票景区汇总,快收藏起来吧

全国14省8月份免票景区汇总,快收藏起来吧

全国14省8月份免票景区汇总,快收藏起来吧

云南安徽山东四川山西省浙江省福建省节假日推荐黑龙江吉林辽宁河北省内蒙古上海江苏甘肃省新疆青海省西藏陕西河南湖北贵州湖南江西广东广西海南台湾宁夏

相关推荐

3月最佳旅行地 | 7元嗦粉、5元坐船、0元看花海,中国有的是好看又好吃的地方!

3月最佳旅行地 | 7元嗦粉、5元坐船、0元看花海,中国有的是好看又好吃的地方!

节假日推荐 21天前 1041
中国边境大环线自驾游攻略地图,完美的分成7段,收藏

中国边境大环线自驾游攻略地图,完美的分成7段,收藏

节假日推荐 1年前 258
中国最适合老夫老妻去的4个旅行地,70岁之前请一定要去一次

中国最适合老夫老妻去的4个旅行地,70岁之前请一定要去一次

节假日推荐 1年前 153
暑假必去的3个小众旅游城市!台山列岛、潮汕、崇左

暑假必去的3个小众旅游城市!台山列岛、潮汕、崇左

节假日推荐 9月前 173
高铁直达!适合懒人出行的5个“窝囊废”小众城市,躺平也能玩出幸福感!

高铁直达!适合懒人出行的5个“窝囊废”小众城市,躺平也能玩出幸福感!

节假日推荐 1月前 122
国内最适合“躺平”的城市:四季如春,房价叫板鹤岗!7W能买房,5点下班,每年却有3W人想逃离...

国内最适合“躺平”的城市:四季如春,房价叫板鹤岗!7W能买房,5点下班,每年却有3W人想逃离...

节假日推荐 2年前 124
国内商业化最弱的古镇盘点(隐匿在时光褶皱里的世外桃源)

国内商业化最弱的古镇盘点(隐匿在时光褶皱里的世外桃源)

节假日推荐 9月前 138
中国最适合退休后去的6个地方,50岁后一定要去一次!物价低,节奏慢

中国最适合退休后去的6个地方,50岁后一定要去一次!物价低,节奏慢

节假日推荐 1年前 147
6条开往“中国最美秋天”的自驾路线,条条都是NO.1!

6条开往“中国最美秋天”的自驾路线,条条都是NO.1!

节假日推荐 2年前 143
反向旅游,拒绝人山人海!8个冷门旅游地推荐!人少景美,还便宜

反向旅游,拒绝人山人海!8个冷门旅游地推荐!人少景美,还便宜

节假日推荐 1年前 274
8月旅行地推荐,再不出发夏天可就结束啦~

8月旅行地推荐,再不出发夏天可就结束啦~

节假日推荐 2年前 165
这才是中国7、8月最避暑的自驾路线,均温18℃,沿途人少景美!赶紧选一条出发吧

这才是中国7、8月最避暑的自驾路线,均温18℃,沿途人少景美!赶紧选一条出发吧

节假日推荐 1年前 149

Copyright © 2012 爱游网 - All rights reserved